第1章 总体说明
1.1 建设背景
1.2 建设目标
1.3 项目建设主要内容
1.4 设计原则
第2章 对项目的理解
2.1 现状分析
2.2 业务需求分析
2.3 功能需求分析
第3章 大数据平台建设方案
3.1 大数据平台总体设计
3.2 大数据平台功能设计
3.3 平台应用
第4章 政策标准保障体系
4.1 政策标准保障体系
4.2 建设规范框架
4.3 平台建设规范组成
4.4 规范建设内容
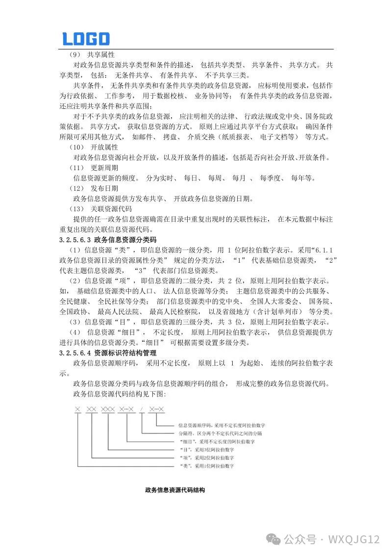
第5章 安全保障体系
5.1 安全体系架构
5.2 安全防护体系机制
5.3 安全管理体系机制























































































智慧城市建设原则:
(1)可靠性基石
智慧城市大数据平台在构建时会深入考量政务资源交换平台的可靠性需求,确保系统具备高度的稳定性和可用性,特别是维持关键业务的持续运作及有效应对异常情况。
(2)弹性与延展性设计
该平台需严格遵循多层高可用、分布式架构标准,轻松应对新增需求,无需大幅度调整系统架构,且能保障系统未来顺畅升级。设计时应前瞻现有技术与电子政务发展趋势,确保系统的开放性和结构扩展性。模块化设计应成为主流,提升模块独立性,降低数据耦合度,最小化子系统间的数据依赖。同时,交换平台和节点需具备支撑多应用及灵活扩展节点的能力。
(3)开放标准兼容
全面拥抱XML、WebService、SOAP、REST等国际公认开放标准,确保系统与其他平台的应用系统、数据库等实现数据互换及应用级互操作性和互联性。
(4)安全防护强化
既要强化系统抵御外部攻击的能力,也要提升数据传输安全性,遵循严格的保密规范,确保系统的保密性、纠错能力、抗病毒能力等安全性能。
(5)高效运行追求
系统运行效率涵盖处理能力、处理速度、响应时间等关键指标。在满足各项功能需求的基础上,应尽可能提升系统运行效率。
(6)用户体验优化
系统应提供人性化的交互界面,界面标准统一、集成度高、操作简便,降低使用复杂度,提升使用效率。
(7)管理维护便捷
鉴于大数据中心平台系统使用广泛,对稳定性和可用性要求极高,因此平台必须具备出色的可管理性和易于维护的特点。
